卡车拉货代购月入15万?胖东来严控之下,个别账号挑战底线
这两句话描述了两个不同的场景,一个涉及物流行业的盈利潜力,另一个涉及零售企业在网络营销方面的管理措施。下面分别对这两个场景进行解释:
1. "用卡车拉货,代购月赚15万":
- 这句话可能是在描述一种通过使用卡车进行货物运输,并从事代购业务(可能是在线商品代购或走私商品等)的方式,从而获得较高利润的情况。
- 月赚15万可能是一个吸引人的数字,用于说明这种业务模式的盈利潜力。然而,这种说法的真实性和可持续性需要根据具体情况来评估,可能涉及到法律法规、市场风险、运营成本等多个方面。
2. "胖东来实施最严管控,仍有账号“顶风作案”":
- 胖东来是一家知名的连锁超市企业,这句话可能是在描述该公司在加强网络营销管理方面所采取的严格措施。
- “最严管控”可能指的是胖东来对网络营销活动、广告发布等行为制定了非常严格的规定和标准,以规范市场秩序、提升品牌形象或防止不正当竞争等。
- 尽管有严格的管控措施,但仍有账号“顶风作案”,即存在一些不遵守规定、违规操作的行为。这可能涉及到对规则的挑战、对风险的忽视或对监管的规避。
总的来说,这两个场景分别反映了物流行业的盈利潜力和零售企业在网络营销方面的管理挑战。在实际操作中,无论是从事物流代购业务
相关内容:
“于总,胖东来的体验没以前好了;胖东来都成了代购超市了;能不能管管代购……”在胖东来创始人于东来的社交媒体评论区,越来越多的消费者发出了类似的感慨。
作为网红超市,胖东来已经从本地人的”购物天堂”变为外地人的“网红打卡点”,甚至养活了一批代购大军。然而规模日益扩大的代购滋生出多种乱象,为此,胖东来也加强了监管。

代购严重影响胖东来经营
官方发布史上最严管控措施
违者将被解除会员资格
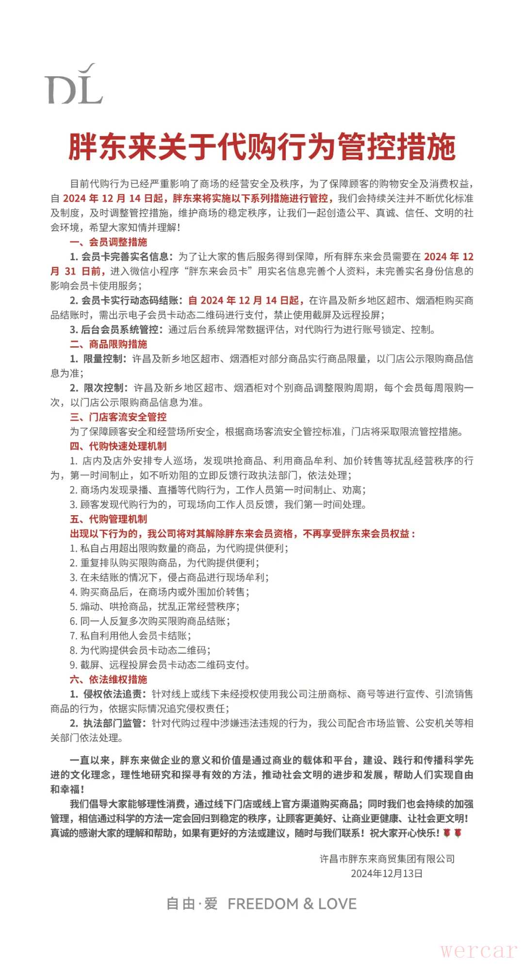
今日凌晨,胖东来发布史上最严的代购行为管控措施。
胖东来表示,目前代购行为已经严重影响了商场的经营安全及秩序,为了保障顾客的购物安全及消费权益,即日起将实施以下系列措施进行管控,并会持续关注并不断优化标准及制度,及时调整管控措施,维护商场的稳定秩序。
其中包括会员需完善会员卡实名信息和实行动态码结账;后台会员系统对代购行为实施账号锁定、控制;许昌及新乡地区超市、烟酒柜对部分商品实行商品限量,对个别商品调整限购周期,每个会员每周限购一次,以门店公示限购商品信息为准。
如果出现私自占用商品、重复排队购买、外围加价转售、煽动哄抢商品等行为将被解除胖东来会员资格,不再享受权益。
事实上,这已经不是胖东来首次针对代购问题作出回应。

今年4月5日,胖东来发布声明称,多个网络平台上发现大量未经本公司授权,擅自使用本公司注册商标作为店铺(账号)头像及使用本公司商号作为店铺(账号)名称的侵权行为,此类行为已经对广大消费者造成误导和混淆,损害了消费者的利益也严重侵犯了本公司的合法权益。
12月1日,胖东来发布声明,公司未进行任何网络平台直播带货,也未授权任何单位和个人代表我公司进行直播带货。
12月6日,针对近期商场客流量太大,部分商品出现哄抢、缺货现象,胖东来再度发声,自2024年12月7日起,许昌及新乡地区超市、烟酒柜对部分商品采取限购的方式,在购买商品时,需出示电子会员二维码或提供注册会员手机号,每个会员每日限购商品及数量以门店公示为准。
从4月至今,胖东来始终在打击违规的代购行为,但从实际效果来看并不显著。在胖东来门店内,时常能看到代购们大量采购商品的场景。有人甚至拖着行李箱前来大肆采购。日前,#大妈在胖东来霸占整车果汁收费转让#的话题更是冲上热搜。

越来越多的本地消费者反馈,胖东来已经成为“代购天堂”,客流量大加上代购哄抢,胖东来的购物体验远远不及过去。

有代购月赚15万
一次拉走三卡车商品
记者发现,目前胖东来代购主要分为两类,一类是小规模的个人代购。此类代购往往以本地宝妈、大学生群体为主。
他们根据购买商品的总额分级向消费者收取代购费,例如300元以内收取15元,1000元以上收取30元。

另一类是大规模有组织的代购群体。
值得注意的是,此类代购的商品价格比店内高出不少,例如,13元一瓶的果汁,代购加价卖到18元,45元一箱的啤酒,代购加价卖到52元,但即便如此依然有众多消费抢购。

在抖音上,一位粉丝数6w+的博主分享了自己在胖东来做代购的经历。据商家透露:“单次代购胖东来货品可高达30万元,主要采购胖东来自营产品,包括啤酒、果汁、茶叶等。一次利润在5万元,一个月采购3次。对于三四线城市的消费者来说,往返胖东来距离较远,代购就成了最好的选择。”

从博主发布的视频可以看到,单代购一次商品就需要用到三辆货车。评论区内,不少消费者质疑称:“为什么自己去超市啥也抢不到,原来都是被代购抢走了。”
在电商平台、社交媒体上,以“胖东来代购”为关键词,可搜索出现上百个相关的用户,如“xx在胖东来、胖东来优选、胖东来搬运工”等。其中有的粉丝数多达十几万,还有的店铺在电商平台做到了5皇冠。

虽然胖东来开通了线上购物渠道,但消费者能购买的商品并不多,大多数热销产品基本处于售罄状态,也正因如此,胖东来才养活了一大批专业代购。
新规首日影响几何?
有商家停止接单,但仍有代购“顶风作案”
今日胖东来发布了史上最严的代购行为管控措施,对代购们又会产生怎样的影响?
电商平台上,有代购商家对蓝鲸记者透露:“这几天严查,要等过一阵子管理松了才能代购。”另有代购商家表示,店内有胖东来的货,但都是通过外围加价收购而来的,所以价格会比原价高出不少。
另外,胖东来在管控措施中提到了禁止直播代购的行为。

但蓝鲸记者发现,仍有代购在抖音直播逛胖东来,并在直播间挂小黄车,消费者下单后代购当场拿货。值得注意的是,直播代购的商家所售商品比一般代购更贵,原价13元的果汁卖到24.99元,价格翻了近一倍。

有代购对记者透露:“胖东来80%的产品在市面上都能买到,和普通超市没有区别,真正稀缺是那一小部分自营产品,这部分产品是代购们抢购的重点,只要保证手里有这些商品就不愁卖不出去,就有利可赚。”

事实上,商超代购并非是什么新的商业模式,在胖东来之前,仓储式会员超市山姆也会有大量代购扫货。
胖东来和山姆会员店之所以受到消费者的青睐,主要归功于它们强大的品控和供应链管理,此外,由于胖东来和山姆的稀缺性,消费者产生了跟风购买的心理,这些都促进了代购服务的兴起。
今日胖东来的一系列管控措施无疑给代购市场敲响了警钟,随着新规的落地,靠赚差价盈利的代购可操作空间越来越小。毕竟对于普通消费者而言,进入胖东来希望能轻松挑选到心仪的商品,而不是看到空空如也的货架。
来源:蓝鲸新闻
报料、维权通道:应用市场下载“晨视频”客户端,搜索“帮忙”一键直达;或微信添加报料客服:xxcbcsp;或拨打热线0731-85571188。如需内容合作,请拨打政企服务专席19176699651。